外資 Ca 採用
核名申请表 外资有限公司 深圳前海公司注册 注册流程费用及优惠政策 代理工商注册 首信企服
外資系航空会社 客室乗務職 Ca 採用情報 キャリアデザインスクール アート アイ Art I Facebook
招投标ca锁是什么样子 第1页 一起扣扣网
美國電腦系統設計業就業人數續減 舊金山房租跌1成 Yahoo奇摩股市
聯發科搶先發表首款5g系統單晶片外資目標價喊500元 集中市場 證券 經濟日報
スカンジナビア航空日本人客室乗務員採用情報と合格対策 外資系ca合格のヒミツを公開 アイザック Ca就活転職ニュース
耐酸碱磁力泵 韵蓝环保设备 昆山 有限公司
英語面接対策 外資系エアラインca採用試験合格の鍵 現役外資系客室乗務員が伝授 キャビンアテンダント 客室乗務員 Ca がおすすめする情報メディア Ca Media
金融街181亿元小公募公司债券在深交所提交注册 金融街 新浪财经 新浪网
牌照 中國25張金融牌照大全 Zi 字媒體
外資系 国内系エアライン客室乗務員 地上職 に一ヵ月で合格する本 10 Amazon Com Books
外資系航空会社 Ca誕生おめでとうございます カメラマン 髙橋洋一 マイベストプロ東京
キャビンアテンダントになるには 元ca教官が条件 進路対策を解説
外資系 国内系エアライン 客室乗務員 地上職 に一ヶ月で合格する本 Books Amazon Ca
外資系航空会社 Gaishi Cabin Attendant のタグを持つ記事一覧 アイザック Ca就活転職ニュース
アエロメヒコ航空日本人機内通訳採用情報と合格対策 外資系ca合格のヒミツを公開 アイザック Ca就活転職ニュース
第三篇銀行體系與金融市場第十章國際收支帳新陸書局股份有限公司發行 Ppt Download
外資系エアラインca採用試験合格の鍵 外資系caが伝授する英語面接対策 キャビンアテンダント 客室乗務員 Ca がおすすめする情報メディア Ca Media
客室乘務員考試 就業考試 商業 經濟 書本 雜誌 Myday日本yahoo 拍賣
中国南方航空 採用情報 情報量no 1 キャビンアテンダント就職 転職 求人情報サイト Crewnet
网络世界背后的 功臣 Ca 认证 It技术 牛站
客室乗務員ca採用試験合格テキスト 国内 外資エアライン 11 12年版の通販 美槻 はるか 紙の本 Honto本の通販ストア
外資系caコラボ企画4 キャビンアテンダントの採用について Caになるために必要な準備はずばり Youtube
Ppt Pki 在金融领域的应用及前景展望powerpoint Presentation Id
中国全面实施市场准入负面清单制度内资外资民企国资一视同仁 非禁即可入 China Business Law
对话地产基金 基汇资本彭庆邦 外资眼中的中国存量资产市场机遇 乐居财经
元外資系ca Lilyの部屋 シンガポール航空 Ca採用面接のためにやっておくべき5つのこと 後編
外資系 国内系エアライン客室乗務員 地上職 に一ヵ月で合格する本 21 Tokyo Vic Academy 本 通販 Amazon
浦东实到外资迎来开门红 今天又有21个项目 云签约 总投资额超17亿美元 浦东发布 微信公众号文章阅读 Wemp
採用情報 客室乗務員 国内ca 外資ca やグランドスタッフ就職情報サイト
央行推 降息 新招对市场的影响多大 无忧资讯
Ca採用の新着記事 アメーバブログ アメブロ
外資caの生活日記 中近東編 スチュワーデス塾
賈乞敗 外資買賣超及家族財富基金指標搶先看0622 Yahoo奇摩股市
エアラインスクールtokyo Vic Academy東京校 外資系エアラインca 志望者の皆さん エミレーツ航空もエティハド航空もca採用試験を再開していますよ 乗り遅れないように
こうすれば上手くいく 外資系ca 客室乗務員 として楽しくハッピーに働くコツ キャビンアテンダント 客室乗務員 Ca がおすすめする情報メディア Ca Media
キャビンアテンダントになるには 元ca教官が条件 進路対策を解説
ガルーダ インドネシア航空日本人客室乗務員採用情報と合格対策 外資系ca合格のヒミツを公開 アイザック Ca就活転職ニュース
スクート 中尾享子ca就活成功 Toeic0点upアーキイデア塾長
外資系ca就活必見 外資系 Caの採用はどんなタイミングで行われているのか Ca採用がない今だから知っておいた方が良いことをご紹介しています Youtube
フィリピン航空日本人乗務員採用情報と合格対策 外資系ca合格のヒミツを公開 アイザック Ca就活転職ニュース
Ana Ca既卒 新卒採用担当者重要度1位は笑顔 笑顔の練習 外資系含む 中尾享子ca内定スクール
マカオ航空日本人客室乗務員採用情報と18合格対策 外資系ca合格のヒミツを公開 アイザック Ca就活転職ニュース
エアラインニュース 外資ca採用 Ca Jp Ana Jal 外資系元caのエアラインスクール
洪家科 童振源 10 台商對中國經濟發展的貢獻 19 08年
外資系ca採用が始まる時 元外資系エアラインca面接官 高田あつこのca合格応援ブログ In ニュージーランド
离心机市场容量增长约克等外资继续领跑丨艾肯家电网
外資系航空会社のcaの採用条件は 身長や英語力に制限はある キャリマガ キャリアを広げるウェブマガジン
キャビンアテンダントになるには Caを目指すなら知っておくべきこと キャビンアテンダントの仕事 なり方 給料 資格を紹介 キャリアガーデン Career Garden
外資看衰台積電 陸行之提2大拋售危機 東森最即時最快速新聞
採用情報 進行状況 情報量no 1 キャビンアテンダント就職 転職 求人情報サイト Crewnet
ホテル業界の必須ワード おもてなし 本当の意味を説明できますか 福岡ウェディング ホテル Ir専門学校
賈乞敗 外資買賣超及家族財富基金指標搶先看0622 Yahoo奇摩股市
新 外商投资法 外资企业设立不再需要商务部审批了 小禾干货
Ca Jpのエアラインニュース Ca Jp Ana Jal 外資系元caのエアラインスクール
外資系エアラインcaになるには 試験の流れと合格対策 エアラインca独学合格caラボ
疫情导致外资撤离 你看苏州 1 4月外资增长179
英語面接と英文履歴書の書き方 外資系企業に採用されるためのノウハウを徹底伝授 Books Amazon Ca
外資系 国内系エアライン客室乗務員 地上職 に一ヵ月で合格する本15年度版 エアラインシリーズ Toi Kyoi Bikku Akademii Amazon Com Books
Yesasia Airstage 055 01 18 日本杂志 邮费全免
兴证宏观 当外水内流成共识 我们该思考什么 水长 系列报告之一 财富 新浪财经 新浪网
面向全球开展 云 推介招商云南昆明举行年外资招商网络推介会
シンガポール航空 Ca採用 内定された就活生の感想を頂きました 学生を応援する サンナチュレ カイロプラクティック 京都御所
日本yahoo拍賣 樂淘letao代購代標第一品牌 客室乗務員 航空業界就職専門誌 月刊エアステージair Stage 21冊セット 08年 11年スチュワーデス スチュワード
キャビンアテンダントになるには Caを目指すなら知っておくべきこと キャビンアテンダントの仕事 なり方 給料 資格を紹介 キャリアガーデン Career Garden
外資系caが国内に転職する時に気をつける事 Ca Gs絶対内定を目指す サクセスキャリアエアラインの個別指導エアラインスクール
外資系ca就活必見 外資系 Caの採用はどんなタイミングで行われているのか Ca採用がない今だから知っておいた方が良いことをご紹介しています Youtube
キャビンアテンダントになるには Caを目指すなら知っておくべきこと キャビンアテンダントの仕事 なり方 給料 資格を紹介 キャリアガーデン Career Garden
現役ca 客室乗務員 73 外資系エアラインのca採用活動のお話 元外資系caで面接官の高田アツコさんとコラボ動画 4 Youtube
裸でca採用面接 驚 ののちゃんのブログ 中国系外資系航空会社ca 中尾享子ca内定スクール
フィンランド航空 採用情報 情報量no 1 キャビンアテンダント就職 転職 求人情報サイト Crewnet
保存版 カタール航空 Ca採用面接の詳細 合格のコツを徹底解説 Hapitabi ハピ旅
アシアナ航空 カタール航空など 外資系caも多数募集中 4月 5月のca選考一覧 vic名古屋校 客室乗務員とグランドスタッフ絶対合格 超高合格率 圧勝を誇るエアラインスクールのブログ
楽天市場 外資 Caの通販
メルカリ 国内 外資エアラインca採用試験合格テキスト 11 12年版 雑誌 800 中古や未使用のフリマ
教えてca グランドスタッフ Sky Passport スカイパスポート
19冠狀病毒病臺灣疫情 维基百科 自由的百科全书
フィンエアー航空日本人客室乗務員採用情報と合格対策 外資系ca合格のヒミツを公開 アイザック Ca就活転職ニュース
电路板厂之抗击疫情进入歼灭战中国零部件对世界的影响 行业资讯 深联电路 专业生产pcb
新 外商投资法 外资企业设立不再需要商务部审批了 小禾干货
江苏省外籍人员子女学校出台新管理办法 采用外国教育教学模式 必达建设更好的学校 微信公众号文章阅读 Wemp
外資系航空会社ca採用の流れ 元外資系エアラインca面接官 高田あつこのca合格応援ブログ In ニュージーランド
Caになったきっかけ 元外資系caのhappy Flying Blog
人大發言人 絕不接受濫訴索賠被問 疫下撤資潮 張業遂稱利用外資優勢未變 0522 中國 每日明報 明報新聞網
药监局境外飞检 12家外资械企被通报 杰可沙 银尔舒 银尔通 银尔洁 银尔净消毒剂 银婴宝 西安亮剑科技官网
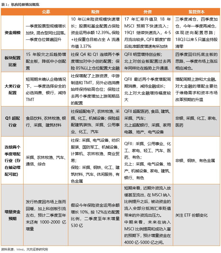
机构投资者持股全景图 更新至19q1 天风策略 全景 新浪财经 新浪网
キャビンアテンダントになるには Caを目指すなら知っておくべきこと キャビンアテンダントの仕事 なり方 給料 資格を紹介 キャリアガーデン Career Garden
klmオランダ航空 採用情報 情報量no 1 キャビンアテンダント就職 転職 求人情報サイト Crewnet
Ca Xl0dy93k Xyz Category6 Entry97 Html
ハワイアン航空 採用情報 情報量no 1 キャビンアテンダント就職 転職 求人情報サイト Crewnet
Vic各校舎で開催 自己pr エントリーシート 外資系無料対策講座 Ca Gs志望者必見 Vic大阪校 客室乗務員とグランドスタッフ絶対合格 超高合格率 圧勝を誇るエアラインスクールのブログ
Jom Management Org Tw Getfiles Php Gid 709
國安法 路透 外資企業擬將財資管理業務撤離香港 多倫多 加拿大中文新聞網 加拿大星島日報canada Chinese News
鏡頭雙雄內外資力挺 上市電子 股市 聯合新聞網
Air Stage September 19 Issue Japanese Magazine Amazon Com Books
网络世界背后的 功臣 Ca 认证 中国商界网
アリタリアーイタリア航空日本人乗務員採用情報と合格対策 外資系ca合格のヒミツを公開 アイザック Ca就活転職ニュース
27時間テレビでsmapに感謝の手紙 Youtube
エアラインスクールtokyo Vic Academy東京校 外資系エアラインca 志望者の皆さん エミレーツ航空もエティハド航空もca採用試験を再開していますよ 乗り遅れないように
キャセイパシフィック航空ca採用と合格対策 外資系ca合格のヒミツを公開 アイザック Ca就活転職ニュース


